内蒙古高尔奇矿业社会招聘6人
内蒙古高尔奇矿业社会招聘6人摘要内蒙古高尔奇矿业社会招聘6人已公布。报名时间:2026年1月8日上午8:30-2026年1月15日下午17:00,内蒙古公务员考试网现将其发布如下:
更多新疆事业单位招聘公告获取
内蒙古高尔奇矿业社会招聘6人正文内蒙古高尔奇矿业社会招聘6人
内蒙古高尔奇矿业有限公司成立于2014年6月4日,系内蒙古地质矿产集团有限公司下属全资公司,主要从事铅、锌、银、金有色金属勘查、开发、采矿、选矿、矿产品销售及井巷工程施工管理为一体的矿山企业,内部设有12个职能部门和技术研发中心,专注采、选、充工艺优化。根据公司经营及业务发展需求,现面向社会公开招聘。
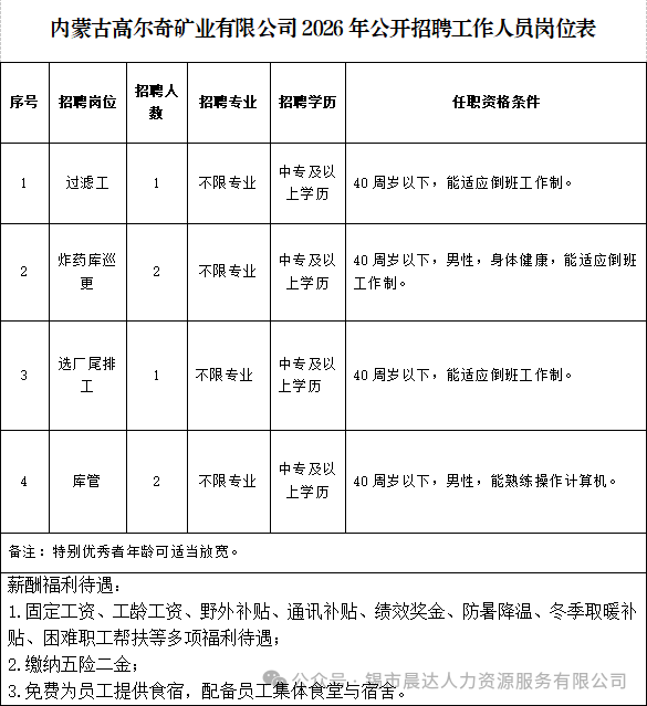
01
招聘计划及岗位要求

02
应聘人员基本条件
1.具有中华人民共和国国籍;
2.遵守中华人民共和国宪法和法律,拥护中国共产党领导和社会主义制度;
3.铸牢中华民族共同体意识,自觉维护民族团结进步;
4.具有良好的政治素质和道德品行,具有较强的事业心和责任感;
5.具备岗位所需的学历、专业或技能条件;
6.适应岗位要求的身体条件和心理素质;
7.岗位所需的其他条件;
8.凡有下列情形之一者,不得应聘:
(1)在读的普通高等学校全日制专科生、本科生、研究生;
(2)曾因犯罪受过刑事处罚的人员,被开除中国共产党党籍的人员,被开除公职的人员,被依法列为失信联合惩戒对象的人员;
(3)在公务员招考或事业单位公开招聘中被认定有舞弊等严重违反录用(聘用)纪律行为并在禁考期限内的人员;
(4)现役军人;
(5)应聘后即构成回避关系岗位的人员;
(6)因个人原因导致被过往工作单位辞退的人员;
(7)法律法规规定不得聘用的其他情形人员。
03
招聘程序
(一)报名
1.内蒙古高尔奇矿业有限公司对本次招聘工作委托第三方招聘公司组织实施。
2.报名方式。采取网上报名的方式进行,报名网址:https://bm.pqbmks.com,考生自行注册报名。(温馨提示:登录报名网站报名注册时,不用选择发送验证码,填写完个人信息后,直接点击注册即可。)
3.报名时间2026年1月8日上午8:30-2026年1月15日下午17:00。对逾期报送报名材料人员,视为放弃报名资格。
4.应聘人员须在规定报名时间内,在报名系统中上传下列证件或材料:
(1)按要求填写附件1中《内蒙古高尔奇矿业2026年公开招聘工作人员应聘表》,本人签字并按手印上传到报名系统中其他资格证书这一栏里。应聘人员在填写个人简历时,须完整填写学习经历和工作简历,时间不能断开或空缺。
学习经历:包含起止年月、就读学校、院系和学历、学位及专业(须如实按照毕业证书上的专业名称填写)。
工作简历:须完整填写到报名开始之日的工作经历,包含工作起止年月、工作单位、所从事工作。未就业期间的经历,填写起止年月并注明“待业”
(2)有效期内的身份证扫描件;毕业证和学位证扫描件;教育部学历证书电子注册备案表或中国高等教育学历认证报告扫描件;留学回国人员须提供教育部留学人员服务中心出具的《国外学历学位认证书》扫描件;
(3)岗位所需的资格证书扫描件;
(4)岗位所需的相关工作经历证明扫描件。
(5)报考要求:报考者只能选择一个岗位报名。
(二)资格审查
1.资格初审时间2026年1月8日上午8:30-2026年1月15日下午17:00。
2.应聘人员提交材料不全的,采取线上审核回复,须在规定时间内提交补充材料,否则视为自动放弃报名资格。
3.资格审查结果,采取线上审核回复,请应聘人员务必随时查看报名情况。
4.对应聘人员的资格审查贯穿于招聘工作全过程,在招聘任何阶段及试用期期间发现应聘人员与应聘条件不符或弄虚作假的,一律取消聘用资格。
(三)笔试
1、笔试以闭卷考试方式进行,满分100分(其中综合能力测试40%+专业知识60%),考试时间90分钟。考试内容主要测试考生的综合知识水平和专业知识水平。
2、笔试开考比例为3:1。
3、笔试成绩保留两位小数,如出现成绩并列,顺序保留下一位小数。除缺考、违纪、零分等特殊情况,原则上不接受考试查分申请。
4、笔试试卷只提供汉语试卷,需用汉语作答,对不按规定文字作答的,按零分处理;
5、笔试规定用黑色字迹的钢笔或签字笔作答,对不按规定用笔作答的按零分处理;
6、考试地点:本次考试地点设在锡林浩特市,具体考点地点及时间详见准考证。
(四)面试
1、面试开考比例为3:1,笔试成绩从高分到低分的顺序确定参加面试人员。面试考核采取现场答辩方式进行,主要考察应聘人员综合素质和岗位适应能力。
2、面试考核满分100分,面试成绩保留2位小数,如出现成绩并列,依次比较下一位小数确定排名。
3、面试时间、考场地址详见锡林浩特市晨达人力资源服务有限责任公司微信公众号。
(五)成绩计算
考试工作结束后,加权计算参加笔试、面试报考人员考试总成绩(考试总成绩满分100分,笔试成绩、面试成绩各占50%),报考人员考试总成绩从高分到低分的顺序,确定各岗位进入体检人员;
04
背调与体检
1.按照每个岗位应聘人员考试总成绩由高到低的顺序和该岗位实际招聘计划数,等额确定进入体检和背调范围的人选并在报名网站上公布。同一岗位进入体检背调范围人选最后一名考试总成绩出现并列并超出该岗位实际招聘计划数的,以笔试成绩高低排序,等额确定进入体检和背调范围人选。
2.体检时间、地点另行通知。
05
公示与聘用
1.对考察合格的拟聘人员进行公示。公示期间公布监督举报电话,接受社会监督,公示期为5个工作日。公示期满,对存在影响聘用情况的,不予聘用;对反映的问题一时难以查实的,暂缓聘用,待问题查清后,再决定是否聘用。
2.拟聘人员有下列情形之一的,取消聘用资格:
(1)原单位不同意与其解除劳动关系或人事关系的;
(2)在办理聘用手续前成为在读全日制学生的;
(3)试用期间或期满考核不合格的;
(4)拟聘用人员未在规定时限内到招聘单位报到的;
(5)在公开招聘过程中有信息不实、条件不符、弄虚作假等影响聘用的。
3.公示期满后,用人单位与聘用人员签订劳动合同,试用期按照劳动合同法约定。
06
其他事项
1.本次招聘各环节出现缺额的,依次进行递补。具体递补次数,由公司根据实际情况研究确定。
2.本次招聘考试的有关程序、步骤、要求等需要作出调整,届时将在锡林浩特市晨达人力资源服务有限责任公司微信公众号发布相关公告,请应聘人员随时关注。
3.本次公开招聘公告中未尽事宜及有关信息,将在锡林浩特市晨达人力资源服务有限责任公司微信公众号发布,报名考生需关注公众号及时了解公示信息。
07
联系方式
咨询电话:0479-6996656
咨询电话仅在工作时间开放,周一至周五8:30—11:30、14:30—17:30。
文章来源:https://mp.weixin.qq.com/s?__biz=MzAwNDAwNTA2NQ==&mid=2655071350&idx=4&sn=14ce8bf68539bd02d159deb4a59f8b16&
chksm=81dfe7b25c57be6dc90c4b9f4a52a4da4c98e8f0549d987fa9b47b876fba4daf39ef5d6dd0c8&scene=0&xtrack=1#rd
内蒙古高尔奇矿业社会招聘6人附件
其他地区招聘相关资讯推荐阅读
更多精彩等待你发现
点击分享信息:
相关文章



