关于东乌珠穆沁旗招募2025年第三批公益性岗位人员的通知
关于东乌珠穆沁旗招募2025年第三批公益性岗位人员的通知摘要
更多内蒙古事业单位招聘公告获取
关于东乌珠穆沁旗招募2025年第三批公益性岗位人员的通知正文根据锡林郭勒盟人力资源和社会保障局《关于加强公益性岗位开发管理的通知》(锡人社办字〔2024〕82号)文件精神,结合我旗实际,现面向社会公开招募2025年第三批公益性岗位工作人员30名,自本公告发布之日起,符合条件人员可向东乌旗就业服务中心(东乌旗党群服务中心二楼中厅50号窗口)提交报名申请,录满即止。具体事宜通知如下:
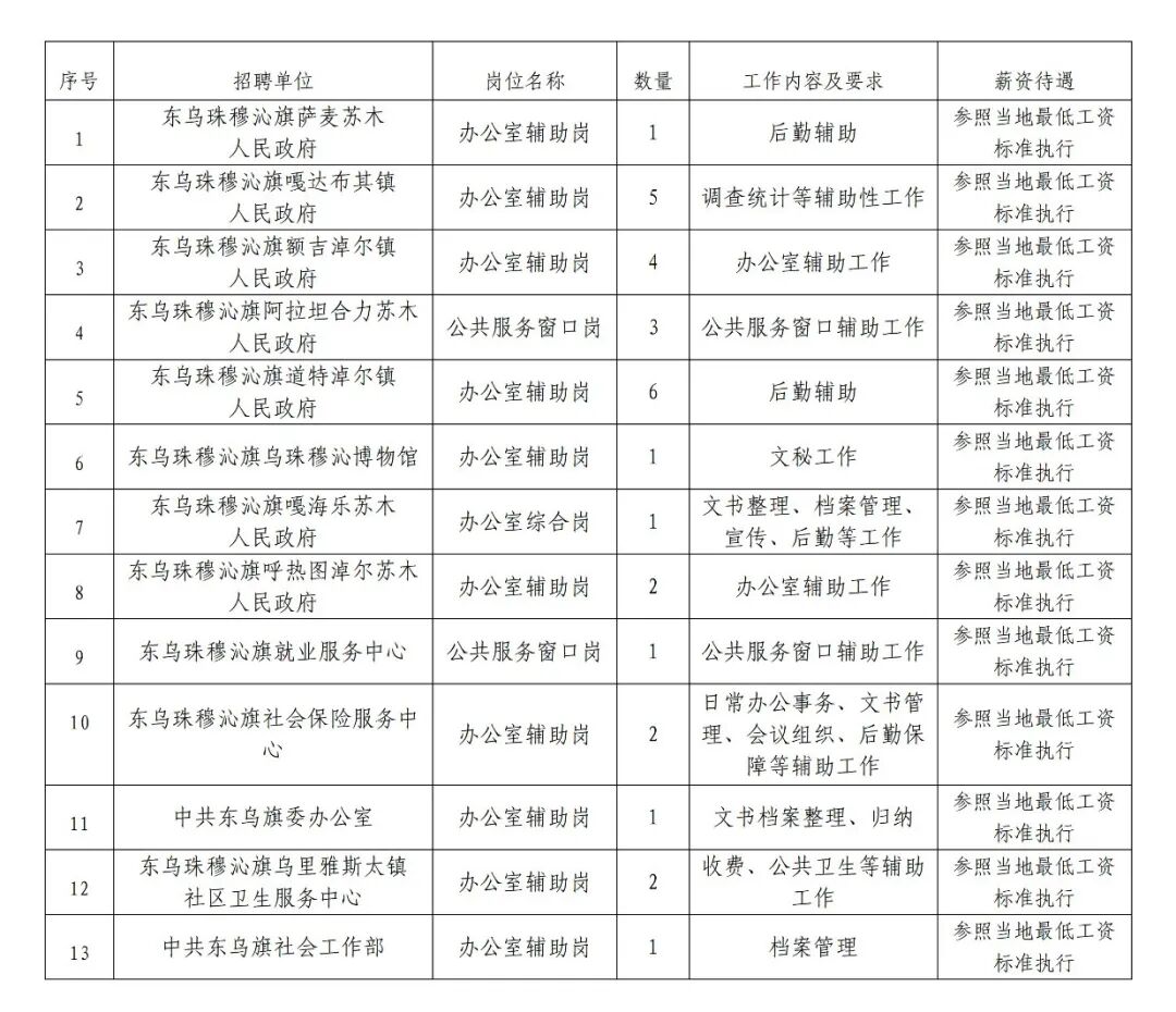
一、招募岗位及数量
东乌珠穆沁旗2025年第三批公益性岗位计划开发30个。

二、招募原则
(一)坚持公开、平等、择优原则;
(二)坚持属地管理原则,优先使用居住地符合条件人员;
(三)坚持统一范围、统一标准、统一程序、统一时限的原则。
三、招聘范围及要求
招募对象为经旗就业服务中心认定的就业困难人员:
(一)大龄失业人员。指在常住地连续居住6个月以上且参加城镇职工社会保险1年以上的女性年满40周岁、男性满50周岁及以上失业人员。
(二)残疾人员。指持有《中华人民共和国残疾人证》的残疾人。
(三)零就业家庭成员。指同一家庭户口内有2名及2名以上共同生活成员,并且法定劳动年龄内有劳动能力和就业要求的家庭成员均进行失业登记,且无经营性、投资性收入的城镇居民家庭人员。
(四)失地农牧民。指依法被旗县级以上政府实施统一征地后,完全失去原承包耕地或草场,女性年满40周岁、男性满50周岁及以上的农牧民。正在享受的征地补偿月标准高于当地失业保险金标准的人员不在此类人员范围。
(五)长期失业人员。指正在享受最低生活保障待遇的,且连续失业登记1年以上女满35周岁、男满45周岁的失业人员;
(六)就业困难的高校毕业生。指离校2年及以上从未就业的高校毕业生(高校毕业生主要指从全日制高等院校毕业的学生)。“从未就业”指从未在市场监督管理部门领取营业执照或在公司等实体中担任股东等职务、从未在民政部门办理民办非企业登记证、从未在劳动就业子系统中进行过就业登记、从未缴纳过城镇职工基本养老保险。
四、薪资及待遇及合同期限
用人单位要合理确定公益性岗位人员的薪酬待遇,按时足额缴纳社会保险费。对开发公益性岗位安置就业困难人员的用人单位,给予岗位补贴和社会保险补贴。岗位补贴标准参照当地最低工资标准执行(非全日制公益性岗位按小时最低工资标准计算)。社会保险补贴包含用人单位缴纳的基本养老保险费、基本医疗保险费、失业保险费,不包括就业困难人员个人应缴纳的部分。
公益性岗位安置和补贴期限均不超过3年,对距法定退休年龄不足5年的就业困难人员可延长至退休(以初次核定其享受公益性岗位补贴时年龄为准)。
五、岗位管理
(一)公益性岗位人员实行“谁使用、谁管理、谁负责”的工作机制,用人单位负责制定岗位职责和管理制度,对就业人员上岗情况进行考核,每年将年度考核结果报旗就业服务中心备案。
(二)使用公益性岗位的用人单位,应当依法与劳动者签订劳动合同,无法签订劳动合同的依法签订用工协议、劳务协议等,约定双方权利、义务。
(三)公益性岗位人员必须由本人承担岗位工作职责,完成工作任务,不得另派他人顶替。
(四)用人单位与公益性岗位人员协商一致,可以解除劳动合同(用工协议、劳务协议等)。公益性岗位人员需提前30日内以书面形式通知用人单位,可以解除劳动合同(用工协议、劳务协议等)。
六、其他事项
(一)本次补充招募工作将资格审查贯穿于整个招募、聘用工作的始终,任何阶段发现有不符合应聘条件的人员或弄虚作假的,一律取消其聘用资格。
(二)对违反招募纪律的工作人员及其他相关人员按照有关规定严肃追究责任。
(三)公益性岗位开发与招聘工作,接受群众监督。报名者对报名资格条件、失业登记、就业困难人员认定等各方面有咨询需求的,由东乌旗就业服务中心负责解释。
联系人:海明珠
咨询电话:0479-3225813
东乌旗人力资源和社会保障局
2025年9月30日
文章来源:https://mp.weixin.qq.com/s?__biz=MzI0MDI5Mjg4NA==&mid=2247501095&idx=1&sn=d5fb8ebebfe39445e4aa965ea68f20d5&s
cene=6&poc_token=HDwg52ijxd14WN5mHptpIANAWrrvVk2d1gaJL5z9
其他地区招聘相关资讯推荐阅读
相关文章




